搜 索
登录
注册
欢迎您来到 华翼商城!
登录
注册
4006586589
购物车
0
搜 索
空调
中性笔
手机
档案盒
固态硬盘
插座
全部商品
办公用品
办公电器
空调/配件
电视/配件
抽湿机
电源/充电器
饮水机
电热杯/电热水壶
热水器/配件
冰箱
洗衣机
电风扇
消毒柜
空气净化器/配件
取暖器
净水器
除湿器
榨汁机
微波炉
吸尘器
咖啡机
加湿器
干手烘手器
干衣机
熨斗
风帘机
排风扇
浴霸
档案杀虫机
办公耗材
激光打印机/传真机硒鼓
色带
复印机/复合机墨粉
碳粉
复印机/复合机硒鼓
激光打印机/传真机墨粉
墨盒
色带架/色带芯
硒鼓鼓芯/鼓架
墨水
办公配件
电脑配件
电器配件
打印机/复印机配件
相机配件
手机配件
投影配件
三脚架/云台
录像机配件
摄像机配件
传真机配件
办公日用
照明灯具及配件
生活用纸
折叠床/床上用品
洗涤用品
货架/置物架
窗帘/窗纱
茶具用品
文体用品
清洁工具
收纳用品
驱虫用品
推车/梯子
雨伞/雨具
地毯/地垫
电吹风
个人生活用品
保暖防护
花木装饰用品
净化除味
扎带/扎扣
洗晒用品
秤
桌布/桌垫/椅套
钟饰
擦地机
庆典物品
蜡烛/熏香
奖状/奖杯/奖牌
办公设备
多功能一体机
复印机
打印机
数码设备
电话机
投影设备
扫描设备
档案柜
相机
标签机
对讲机
碎纸机
保险柜/保密柜
考勤机
绘图仪
刷卡器
门禁机
过胶机/封包机/打包机
裁纸机
评价器
刻录机
传真机
号码套管
消磁机
收银机
办公文具
办公笔类
桌面文具
办公本册
装订用品
办公用纸
打印纸/复印纸
便条纸/标签/胶贴
特种纸
收银纸
考勤卡
传真纸
财务用品
点钞机
票夹
财务装订机
财务档案用品
印泥/印台/印油
支票打印机
单据/表格
印章及附件
票据夹
票据切割机
帐本/账册/帐页
税控机
捆钞机
财务附件
复写纸
凭证/凭单及附件
蘸水器
支票登记本
财务卡片
电脑周边
平板电脑
移动硬盘及附件
优盘
鼠标键盘及附件
网络产品及附件
摄像头
数据线缆
电子产品
存储卡
手写板
电脑包
读写设备
刻录光盘/附件
绿化产品
绿化产品
食品饮料
粮油
非酒精饮料
干果
饼干/糕点
茶包/茶叶
糖果
调味品
文件管理
档案用品
拉链袋/文件袋
文件架/文件栏/文件盘
文件盒/资料盒
文件夹/带孔文件夹/抽杆夹
资料册
书立
塑料夹
挂夹
证件
装订封皮
插页/分页纸
挂劳架
期刊盒
展示用品
VI用品
宣传品
电子互动演示台
条幅
白板及附件
工作牌及附件
台座/台牌
展板/展柜
激光笔/指挥笔
指示牌
书刊架及附件
磁粒/磁贴
相框/照片打印纸
黑板
意见箱
展示铭牌
照片墙
镜框架
地球仪
画
家具及厨具
厨具
厨具用品
厨房配件
厨房清洁用品
卫浴用具
卫浴电器
卫浴五金及配件
卫浴用品
劳保安防
应急救灾用品
反光雨衣
探照灯
无纺布袋
冲锋艇
救生衣
防雨布
防雨棚
防汛沙袋
急救包
封堵剂
应急照明设备
安全出口指示器
警示隔离带
救生毯
警示灯
防洪挡水板
防潮泥(封堵泥)
个人防护用具
焊接防护服
冲锋衣
防火服
医用防护服
消防头盔
工作帽
洁净室头套
防护面屏
耐高温手套
防冻手套
消防手套
防化手套
劳保手套
防静电手套
一次性手套
呼吸防护用具
听力防护用具
防护用具收纳箱
防护眼镜
差速器
防护口罩
防护鞋
防滑/防水鞋
登山鞋
五金建材
电工电料
开关插座
配线器材
铜导体
线缆辅件
装修建材
钢材
油漆涂料/化工辅料
型材/板材
装饰材料/防水保温
陶瓷
家装锁具
泵/阀及管路
给排水管件
阀门管道
工业管路
泵
紧固密封件
紧固件
密封件
五金用品
五金件
丝类
网类
门窗配件
空调配件
安保消防
消防用品
消防灭火器材
消防器材箱/柜
防火材料
灭火毯
救援软梯/绳
消防应急照明灯
消防应急标志灯
荧光警示棒
消防演习用品
火灾报警器
消防救援/照明设备
安全保卫实体防范(物防)
防爆盾牌
防爆头盔
防割(防刺)服
防割(防刺)手套
哨子(口哨)
强光手电筒
手持式金属探测仪(装置)
手持车辆底盘探测器
防爆筒(球)
防爆毯
防爆棍棒
防爆钢叉
阻车钉
防撞隔离栏(墩)
移动式拒马/水马
催泪喷射器
箱包服饰
包
帆布包
电工包
皮包
钳工袋
防水包
多功能巡检包
箱
防潮箱
拉杆箱
保温箱
防水箱
穿戴服饰
休闲鞋
运动鞋
围巾
袖套
指套
围裙
裤子
腰带
鞋套
袜子
通用信息设备
数据设备
路由器
集线器
无线AP
无线控制器
通信线缆
网络线
水晶头
同轴电缆
卫星通信
卫星设备
工器具
一般工器具
电动工具及配件
气动工具及配件
液压工具及配件
夹持类工具
扳手类工具
紧固类工具
测量类工具
敲击类工具
角磨工具
扭力工具
涂刷工具
切割工具
管道工具
汽修工具
园林工具
防爆工具
焊接工具
焊接耗材
电工工具
安全工器具柜
安全工器具柜
登高工器具
安全绳
登高板(踏板)
绝缘台(绝缘凳)
脚扣
绝缘梯
安全围栏(安全网)
安全围网
围栏
安全警示带
红布帘
路锥
生产工器具
安全围栏
设备锁具
电缆放线机
电缆切割机
电缆收排线机
电缆弯曲校直机
电缆压接机
电缆处理套装工具
电源线盘
SF6充气管
汽车配饰配件
汽车配饰配件
车载设备
导航仪
清洁剂
洗车机
行车记录仪
手机架
车贴
坐垫
轮胎
雨刮/雨刷
仪器仪表
电子测量
电流表
电压表
电容表
欧姆表
功率表
万用表
验电测试仪
电阻测试仪
示波器
频谱分析仪
环境监测
风速/风量测试仪
空气粒子测试仪
温湿度测试仪
噪音测试仪
电磁辐射检测仪
静电测试仪
甲醛检测仪
酒精测试仪
核辐射检测仪
气压测量仪
音频分析仪
多功能环境测试仪
气体检测报警仪
电磁波污染强度计
超声波成像仪
实验检测
电缆故障定位仪
表面张力计
测厚仪
耐压特性试验仪
超声波探伤仪
粗糙度计
光泽度计
频闪仪
色差计
推拉力计
硬度计
折射仪
转速计
检漏仪
紫外检测灯
色差仪
粗糙度仪
化学成份类测试仪
其他实验用具
内窥镜
千分尺
水平仪
百分表
测试适配器
相位计
试验线
试验夹子
工业监测
红外热像仪
振动检测仪
温度传感器
风速传感器
激光测距仪
交流试送仪
局放测试仪
开关特性仪
SF6分解物测试仪
SF6水分测试仪
介损测试仪
数字定位电桥仪
无线信号测试仪
二次仪表
通信仪表
工业及实验用具
工业清洁
工业擦拭
垃圾处理
静电无尘用品
实验器材
实验室设备
实验室通用耗材
化学品
清洗防锈用品
涂脂施胶用品
气体
水处理化学品
仓储作业器具
集装设备
仓储笼
周转箱
零件盒
装卸搬运设备
手推车
托盘
液压搬运车(额定载重3吨以内)
货梯
计量设备
称
储存设备
存储柜
轻型货架
作业辅助设备及材料
标签打印设备
标签打印耗材
包装设备
包装材料
仓储物料卡
首 页
核心商品
精选商品
专属商城
您当前的位置:
首页
»
办公用品
»
办公耗材
»
激光打印机/传真机硒鼓
»
【精选】标拓 硒鼓 BT-DR2250/LD2441 适用兄弟DCP7057 MFC7360 HL2240 7400 LJ2400L 打印量12000页 蓝包系列 (计价单位:支) 黑色
【精选】标拓 硒鼓 BT-DR2250/LD2441 适用兄弟DCP7057 MFC7360 HL2240 7400 LJ2400L 打印量12000页 蓝包系列 (计价单位:支) 黑色
品牌:标拓 | 商品编号:
19575
¥303.50
温馨提示:
1、该商品非质量问题不接受退换货
2、新疆、西藏、青海、内蒙及海南部分区域不在包邮范围内
起订量:1支
是否包邮: 不包邮
库存:充足
是否含税:含税
收藏此商品
购买数量:
─
+
立即购买
加入购物车
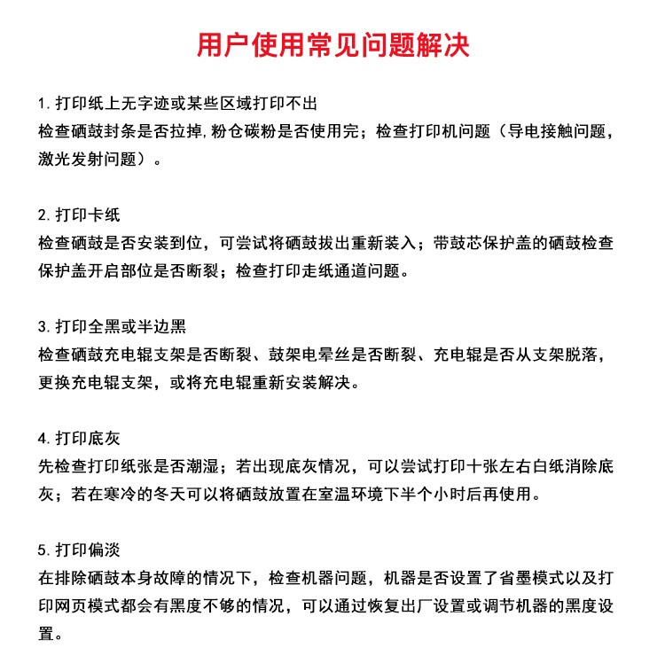
商品图片可能会因为显示器不同产生轻微色差,请以具体收到的实物为准
商品详情
规格参数
商品名称:【精选】标拓 硒鼓 BT-DR2250/LD2441 适用兄弟DCP7057 MFC7360 HL2240 7400 LJ2400L 打印量12000页 蓝包系列 (计价单位:支) 黑色
品牌:标拓
商品毛重:
0.00g
单位:支
上架时间:2024-08-19 09:29:36
用户留言
快速询价
购物车
个人中心
二维码
欢迎关注华翼微信公众号
顶部